| VALUES AND POLICY INTENT – PREAMBLE | PAGE 1 | |
|---|---|---|
| SEVEN PILLARS OF SINGLE PAYER | PAGE 2 | |
| DEFINITIONS | PAGE 6 | |
| TITLE 1 ELIGIBILITY, BENEFITS, USE | PAGE 11 | |
| Sec. 101 | Eligibility & Registration under CALTCHA | Page 11 |
| Sec. 102 | Health System Benefits and Svcs. Portability | Page 12 |
| Sec. 103 | Freedom of Health Provider Choice | Page 15 |
| Sec. 104 | Qualifications for Participating Providers | Page 16 |
| Sec. 105 | Prohibition against Duplicating Coverage | Page 17 |
| Sec. 101 | Prohibition on Unreasonable Waiting Times | Page 17 |
| Sec. 107 | Transition and Initial Implementation | Page 18 |
| TITLE 2 FINANCES, BUDGETING AND PAYMENTS | PAGE 18 | |
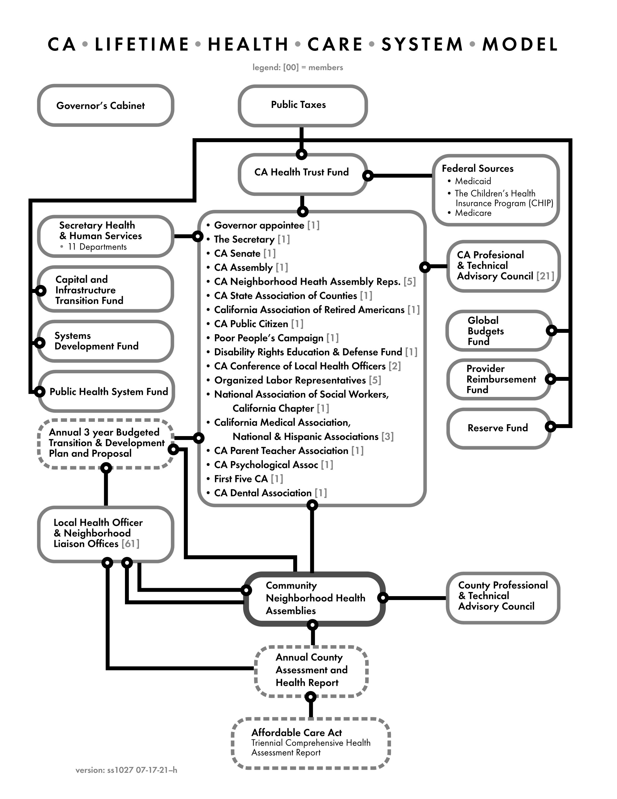
| Sec. 200 | Establishing 6 Separate Budget Accounts | Page 18 |
| Sec. 201 | Payments of Global Budget to Providers & Clinicians | Page 22 |
| Sec. 202 | Payment Options for Physicians & Others | Page 23 |
| Sec. 203 | Fee for Service & Time Reimbursements | Page 23 |
| Sec. 204 | Local Physician Practice Review Boards | Page 24 |
| Sec. 205 | Other Payment Provisions | Page 24 |
| Sec. 206 | Life Time Care Individual Planning & Implementation | Page 24 |
| Sec. 207 | Payment for Local Public Health Assessment & Reporting | Page 26 |
| Sec. 208 | CALTCHA Trust Fund Payments to +Union & Corp | Page 26 |
| Sec. 209 | Aggregation of Public Funding for CALTCHA | Page 28 |
| Sec. 210 | Revenue for the Trust Fund | Page 28 |
| TITLE 3 COVERAGE OF SPECIAL POPULATIONS | PAGE 30 | |
| Sec. 300 | Mental Health, Addiction & Substance Abuse | Page 30 |
| Sec. 301 | School Health System | Page 32 |
| Sec. 302 | Agricultural, Rural & Environmental Coverage | Page 33 |
| Sec. 303 | Disability Constituency Empowerment & Inclusion | Page 33 |
| Sec. 304 | Prison, post incarceration Detention Health & Soc Svc | Page 34 |
| Sec. 305 | Health Related Housing and Essential Shelter Service | Page 35 |
| Sec. 306 | Programs for Specialized Complex Needs | Page 35 |
| TITLE 4 COST CONTAIN PHARMACEUTICAL, MEDICAL SUPPLIES | PAGE 36 | |
| Sec. 400 | Creation of CA Pharma, Med Supplies Regulatory Task Force | Page 36 |
| Sec. 401 | CALTCHA Prescription Drug and Medical Supply Formulary | Page 37 |
| Sec. 402 | Payment for Prescription Meds, Med Supplies, Rehab Eng. | Page 37 |
| TITLE 5 WORKFORCE DEVELOPMENT & TRANSFORMATION | PAGE 38 | |
| Sec. 500 | Intention | Page 38 |
| Sec. 501 | California Health Service Corps | Page 38 |
| Sec. 502 | Forgiveness of all Medical Debt | Page 39 |
| Sec. 503 | Establish Admin Workforce Just Transitions Mgt. Board | Page 40 |
| TITLE 6 DATA & COMMUNITY HEALTH ASSESSMENTS & CEBS | PAGE 40 | |
| Sec. 600 | Intent and Electronic Patient Record System | Page 40 |
| TITLE 7 IMPROVING THE STATE OF COMMUNITY HEALTH | PAGE 42 | |
| Sec. 700 | County Health & Wellbeing Coordinating Councils | Page 42 |
| Sec. 701 | Prof. & Technical Advisory Council Disparity Reporting | Page 42 |
| Sec. 502 | Replace Private Medical Malpractice Litigation | Page 42 |
| Sec. 703 | Protection of Medical Workers and Whistleblowers | Page 44 |
| TITLE 8 ADMIN OF CALTCHA PROGRAM | PAGE 44 | |
| Sec. 800 | Administration of CALTCHA | Page 44 |
| Sec. 801 | The Trust Fund Board & System Governance | Page 45 |
| Sec. 802 | CA Professional & Tech Advisory Council | Page 46 |
| Sec. 803 | Dept. of Public Health Services and Role Expansion | Page 47 |
| Sec. 804 | County/City Local Health Officers & Departments | Page 49 |
| Sec. 805 | Population Health & Disparate Impact Intervention | Page 49 |
| Sec. 806 | Neighborhood Health Liaison Office Roles & Responsibility | Page 52 |
| Sec. 807 | CALTCHA Neighborhood Assemblies | Page 54 |
| Sec. 808 | Neighborhood Training and Advisory Meetings | Page 56 |
| Sec. 809 | CATCHA County Professional & Tech Advisory Council | Page 57 |
| Sec. 810 | Ombudsperson System | Page 57 |
| TITLE 9 MEDICAL RESEARCH & INNOVATION | PAGE 58 | |
| Sec. 900 | A Minimum of 1% to Health Care Svce. & Product Research | Page 58 |
| TITLE 10 THE VETERANS ADMIN & INDIAN NATIONAL HEALTH SVCE | PAGE 58 | |